안녕하세요. 블랜더긱 시카다 입니다.
이 블로그는 블렌더에 대한 내용과 튜토리얼을 주로 다룰 것입니다.
오늘은 Subdivision Surface, Array, Curve Modifier을 이용하여 간단하게 Stitch를 만드는 방법을 알려드리겠습니다.
-------
1. 큐브를 생성하고 Ctrl+B로 Bevel을 하여 스티치를 입힐 edge를 만든 후 Ctrl+P를 클릭하여 별도의 오브젝트로 분리.
2. 3D커서를 스티치가 시작될 위치로 옮기고, 오브젝트의 중심점도 3D커서의 위치로 변경.

3. Plane을 추가합니다.

4. Plane에 Array를 적용. Factor X를 조정하여 스티치의 간격을 조정하고, Count로 필요한 스티치 갯수만큼 추가합니다.

5. 스티치의 두께를 주기위하여 Extrude를 합니다.

6. loopcut(Ctrl+R)을 사용하여 곡선을 만들어줍니다.

7. Subdivision Surface Modifier를 적용한 후, Smooth Shade를 해준다.

8. Curve Modifier를 적용한다.

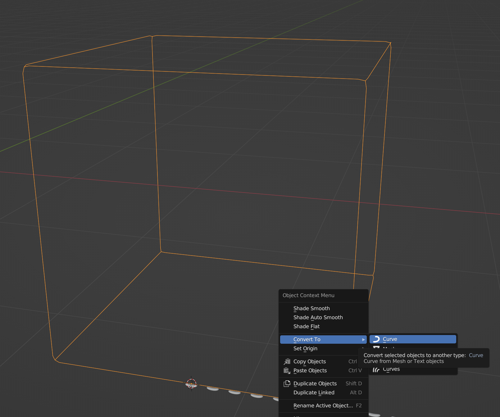
9. 제일 처음에 만들었던, 큐브의 Edge를 Curve로 Convert한다.

10. 그리고 스티치의 Curve Modifier에 넣어줍니다.

11. 완성

12. 스티치가 필요한 부분들은 이 방법을 사용하여 응용할 수 있습니다.
| 블렌더, 유니티, 3DMax, Maya, Unreal의 한 칸 사이즈 비교. (0) | 2023.08.22 |
|---|---|
| 블렌더, 카메라 여러개 사용하여 애니메이션만들기 (0) | 2023.08.22 |
| 블렌더, Spin tool 사용방법 (0) | 2023.08.19 |
| 블렌더, 최적화된 작업을 위한 셋팅방법 (0) | 2023.08.15 |
| 블렌더, 리깅에 사용하는 주요 Constraint (0) | 2023.07.31 |