안녕하세요. 블랜더긱 시카다 입니다.
이 블로그는 블렌더에 대한 내용과 튜토리얼을 주로 다룰 것입니다.
배경에 들어가는 오브젝트를 일일이 모델링 하기에는 너무 시간이 많이 걸리기때문에 외부에서 배경 오브젝트를 임포트해서 사용하면 프로젝트를 빠르고 간편하게 진행할 수 있습니다. 그래서 오늘은 Cargo를 어떻게 사용하는지 알려드리려고 합니다.
1. 아래 링크에 접속하여 Cargo설치 파일을 받아서 설치한다.
Cargo by KitBash3D | Free 3D Asset Manager for Blender, Unreal Engine 5, 3ds Max, Maya, and more
Cargo by KitBash3D | Free 3D Asset Manager for Blender, Unreal Engine 5, 3ds Max, Maya, and more
Cargo is a free software which will revolutionize the way you work with 3D assets. Cargo features 1-Click Import to your 3D software, powerful search and filtering, and a vast library of over 10,000 Models and Materials from a wide variety of genres. Downl
kitbash3d.com
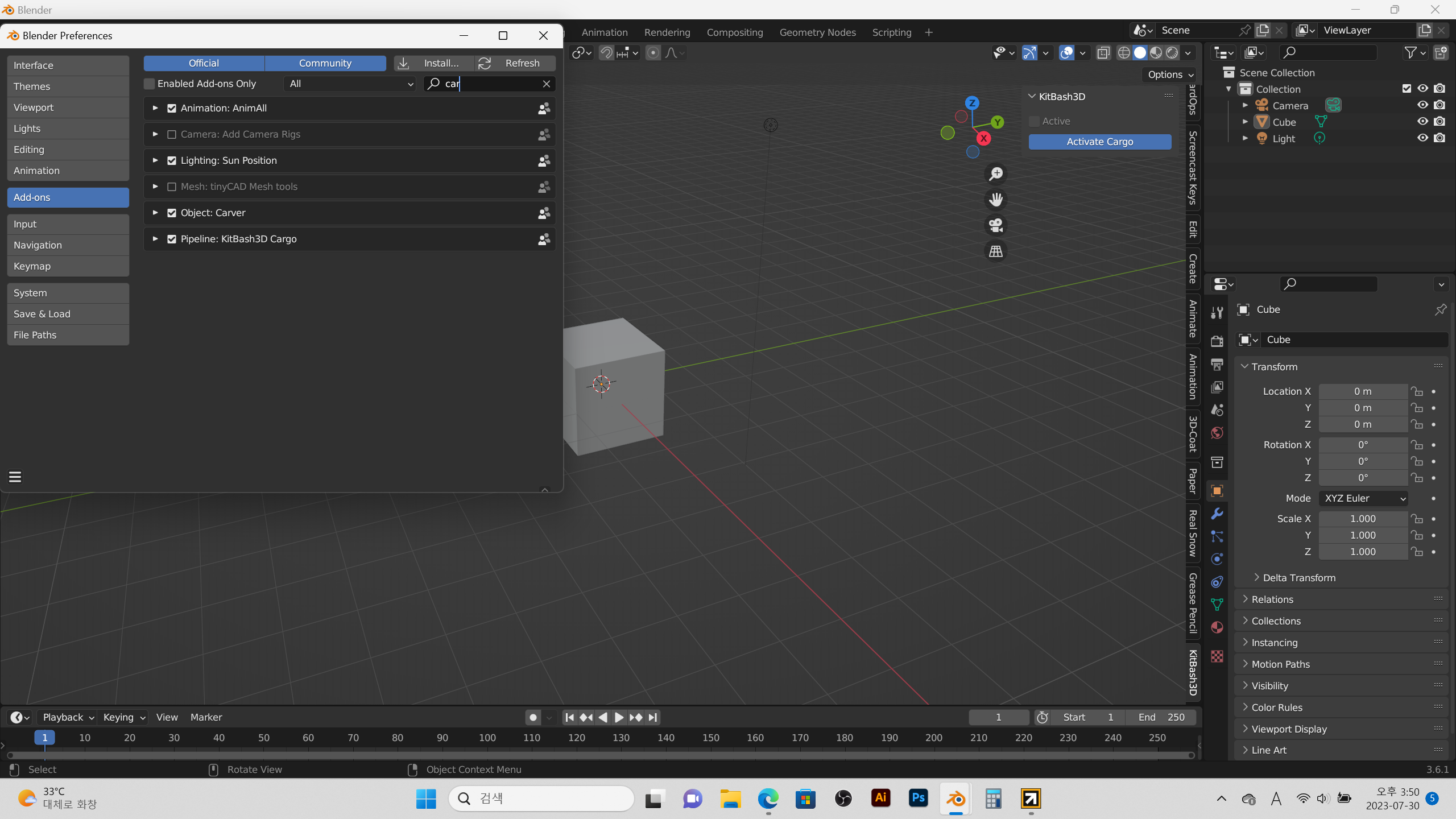
2. 블렌더를 열어 Edit>Add-ons에 Cargo를 검색, 활성화 한다.
3. Viewport에 마우스를 위치한 상태에서 N을 눌러 사이드바를 열면 Activate Cargo 버튼이 있다.
4. Import를 클릭, 사용할 프로그램 (블랜더) Cargo의 연결테스트를 한다.
5. 테스트가 완료가 되면, 바로 사용할 수 있는 Free Asset을 찾아보자.
6. 원하는 오브젝트를 선택해서 다운로드를 받는다.
7. Import 되었다.
Cargo의 Kits 탭에 들어가면 주제별로 오브젝트를 사용할 수 있도록 제공하고 있다.
1년 계약 월납 65달러. 구독을 하면 쓸모없이 배경에 제작에 소요되는 시간을 대폭줄이고 애니메이팅이나 스토리적인 요소에 시간을 더 분배할 수 있어서, 효율적인 작업을 하는데 도움이 될것이다.
블렌더, 리깅에 사용하는 주요 Constraint (0) | 2023.07.31 |
---|---|
블렌더, 외부에서 가지고온 메테리얼 사용하기 (0) | 2023.07.30 |
블렌더, 서서히 사라지는 효과 만들기 (0) | 2023.07.30 |
블렌더, 폭발, 깨짐 효과 만들기 (0) | 2023.07.22 |
블렌더, 인버스키네마틱 IK(Inverse Kinematic)Constraint으로 다리 리깅하기 (0) | 2023.07.13 |